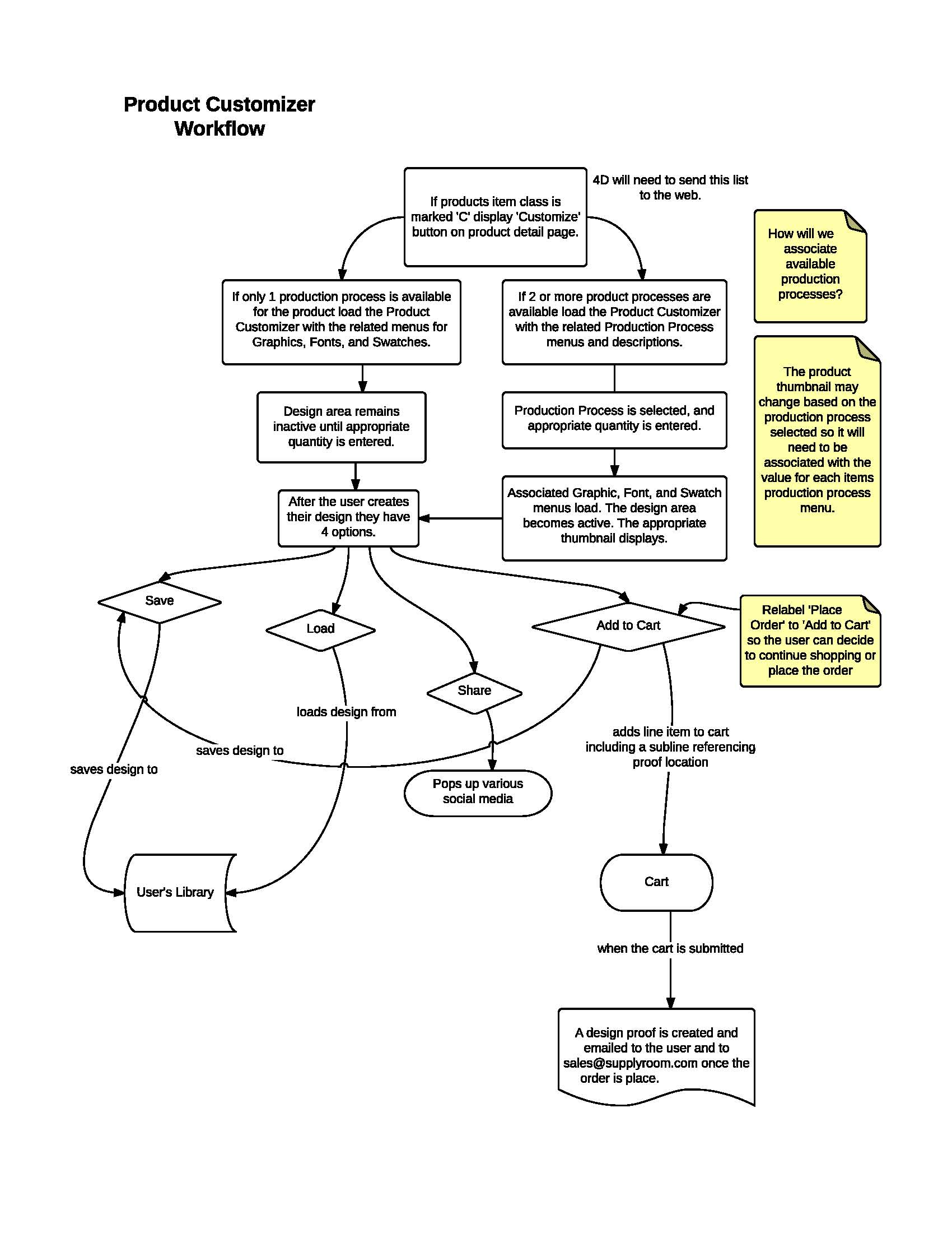
Here’s a peak at a project I’m currently working on with an outside web developer for The Supply Room. The goal of the project is to create an interface for users to customize various products with various art and text. We perform a variety of production processes on a larger variety of products, so there are a lot of options and limitations to account for. It’s been a lot to wrap my head around so I sat down with lucidchart.com today to make a rough flow chart of how we’re currently expecting the interface to function and integrate with our current system and workflow. I’ve already spotted a few things that need to be updated but the process of creating this flow chart helped me focus my thoughts. It was a lot easier to mock this up on Lucid Chart than with Illustrator or by hand.
Product Customizer Flowchart
By Carol Record|2020-02-29T01:00:22-06:00October 7, 2014|Design|Comments Off on Product Customizer Flowchart
